[스크랩] 돌입전류(in-rush current)를 방지하는 방법

Knowledge Base

2017-04-06 17:55:32


 

 돌입전류를 방지하는 방법
(How to prevent current in rush)

 


동적조건(예, 전압과 전류의 변이) 전원회로를 위한 전류추천은 인가전압 1V당 1Ω 이다. 동적상태조건을 위한 표준 추천이다. 회로에서 저항의 부가는 두 가지 방법의 도움이 있다. 첫 번째는 회로의 Q를 감소를 위해 제동(Damping) 저항을 준비하는 것이다. 두 번째는 돌입전류의 크기를 줄이는 것이다.

예를 들면, 만일 25V 22㎌ 정격의 캐패시터를 12V 전원 공급부에 쓴다면 안정된 상태 조건을 위해 신뢰성을 확보할 수 있게 12Ω의 임피던스가 필요하다. 하지만 이것은 필터링회로의 목적을 실패하기 때문에 실제적인 해결책은 아니다.전자산업의 P-채널 증대된 MOSFETS의 유효성 증가로, 더 실제적인 해결이 가능하다. 이 해결책은회로로 전류가 서서히 저장되도록 캐패시터 전단에 집적화 회로를 추가한다.
 

※ MOSFET 이란?
- MOSFET(Metal-Oxide Semiconductor Field-Effect Transistor, 모스 전계효과 트랜지스터)는 MOS 기술로 만들어진 단일 트랜지스터로서 전도 채널이 산화물 층에 의해 게이트(gate) 단자로부터 절연되어 있다. 그러므로 MOSFET은 게이트에 역전압이 가해지더라도 전도하지 않는다. MOSFET은 바이폴라 트랜지스터보다 적은 전력으로 작동할 수 있으며 전기 신호의 증폭에 널리 사용된다.

- MOSFET는 일반적으로 Majority-carrier 디바이스이며, Gate 전압에 의해서 Source와 Drain 사이의 전류가 Control 된다. MOSFET의 Drain과 Source간의 전류는 Cut-off region, Linear region, saturated region등으로 나눌 수 있다.

 

P-채널 증대 MOSFET(P-channel enchancement MOSFET)
N-채널 MOSFET은 동일한 다이(DIE)의 P-채널 MOSFET보다 더 낮은 R(DS)ON를 가진다는 것은 아직도 사실이다. 그러나 전자산업에서 더 낮은 전압에서 MOSFETS 동작하기 위해 4세대 저 드레스홀드 전압 P-와 N-채널 수직 보급형 MOSFETS는 생산된다. 제작자는 전형적인 40mΩ 저항의 P-DMOSFETS를 현재 생산할 수 있다.

P-채널 MOSFETS은 레벨 시프팅 바이어스의 요구를 제거한다. 전통적인 N-채널 MOSFETS은 스위치를 켜는 콘트롤링을 위해 요구 되어졌다. 이것은 엔지니어가 돌입전류의 콘트롤링을 위해 준비된 격조 높은 해결책이다. 부품 수 및 회로 비용은 N-채널보다 P-채널 MOSFETS를 사용함에 의해 감소된다.

이 저 R(DS)ON은 DIE 지역에 다수의 MOS 트랜지스터를 병렬로 사용함의 의해 증가가 가능하다.
어떤 MOS 기술 위한 기초적인 원리는 같다. R(DN)ON을 감소하기 위해 셀 밀도의 증가시킨다. 이것이 성취되었을 때 균형은 존재한다. 전형적으로 더 엷은 산화물 레벨은 전원전압에 최대 GATE를 감소시키는데 사용되어 진다. 더 엷은 산화물은 높은 트랜스콘덕턴스(gM)과 FET 채널의 더 낮은 R(DS)ON 허용한다. 유사한 균형은 탄탈륨 캐패시터가 선택되었을 때 만들어진다. 전형적으로 높은 전압 부품은 같은 크기의 포장으로 허용할 수 있는 용량은 감소한다.

평면 DMOS 구조는 6.7million/in2를 초과하는 셀 밀도를 Siliconix(DMOSFET) 기술 때문에 허용한다. 수직 전원 구조는 Motorola의 HDTMOS 기술 때문에 셀 밀도를 증가시키기 위해 VLSI 기술로 연결되어 있다. 내셔날 세미콘덕터(National Semiconductor), 텍사스 인스트루먼트(Texas Instruments) 그리고 여러 다른 주요 실리콘 제작사는 더 효율적인 MOSFETS를 생산하기 위해 그들 자신의 기술을 개발하고 있다. 산업에서 이 자원의 배치, P-채널 MOSFETS의 사용은 적당한 비용과 관계의 유용성은 적게 된다.

그림-8은 7.5V 전원의 스위치 켜짐 콘트롤링에 사용된 P-채널 MOSFET의 사용을 설명한다.


[그림-8] PFET 집적 회로-Ⅰ

콘트롤 스위치로서 Q1 사용, 양성(POSITIVE) 전압은 P-채널 MOSFETS 게이트전압 CR×RR 시정수로 0V를 향하는 것이 적용된다.

한번 MOSFET 스위치를 켜는 것을 시작한다. VG는 적분기(Intergrator)가 계속 충전되는 동안 약 VIN -2볼트 정도에서 유지한다. 전압분류기(divider)의 선택은 주의해야 한다.

그리고 트랜지스터의 PN 드롭은 드레스홀드(Threshold)를 견디게 하기 위해 게이트를 켰을 때 초과하지 않아야 한다.

RR과 CR를 통한 전류는 대략적으로: (VIN-2)/RR. MOSFET은 그 다음에 VOUT이 아래의 비율로 경사(Ramp) 지게 하기 위한 원인이 된다


I=CR dv/dt
((VIN-2)/RR) 대신한다. ((VIN-2)/RR) ? 1/CR=dv/dt
(VIN-2)/(RRCR)=dv/dt


입력 캐패시터의 램프율(Ramp rate)은 VOUT의 램프율과 같다. 입력 캐패시터로의 전류는:

IInput Capacitors = CInput ? dv/dt = CInput ? (VIN-2v)/(RRCR)

바꾸어 CInput =150.0㎌, VIN =7.5v, RR =10kohms, CR =0.1㎌

dv/dt = (7.5v-2.0v)/(10K ? 0.1㎌) = 5.5kv/s=5.5v/ms


입력 캐패시터는 피크(peak) 전류를 만들기 위해 150㎌를 사용한다:
Ipeak = 150㎌ ? 5.5v/ms = 0.825amps

 

우리는 실험하기 위해 인가전압당 3Ω의 원래 추천한 사용한다.

연구자가 탄탈륨 캐패시터의 유전체의 자기수복기능을 허용하기 위해 최대 허용전류를 발견했다.

최대 허용할 수 있는 전류로서 0.33amps를 사용하고, 전의 예처럼 같은 특성을 캐패시터에 입력한다.

IInput Capacitors = CInput ? dv/dt = CInput ? (VIN-2v) / (RR CR)

바꾸어 CInput =150.0㎌, VIN=7.5v, IInput Capacitors =0.33 amps, RR=10kohms, CR=0.1㎌
산출은; RR CR = (150㎌ / 0.33)(5.5)
CR = 0.25㎌

 

우리는 이 보기를 완성하기 위해 0.22㎌ 표준 캐패시터를 대신한다.
dv/dt = (7.4v-2.0v) / (10K ? 0.22㎌) = 2.5kV/s = 2.5v/ms
Ipeak = 150㎌ ? 2.5v/ms = 0.375amps

 

이것은 대부분의 캐패시터을 위한 원래 산업 연구에 의하면 최대 이론적 신뢰성을 준다. 유전체 순도의 변화, 제조시 스트레스의 크기 그리고 파는 사람의 스크리닝 차이(변화) 그리고 제조는 그들의 영향에 의해 돌입전류가 스트레스 노출의 낮은 레벨에서 콘트롤 될 때 전체 신뢰성을 감소한다.위의 추천에서 부품을 선택하기 위해 50%로 전압경감을 하는 규칙은 고수해야 한다. 다시 한번 신뢰성은 경감으로 증가한다. 교류회로 구성은 그림-9에서 보여준 게이트 threshold 레벨의 변화성은 제거한다. R4와 C1의 집적회로는 계산된 비율로 컬렉터 전압을 MOSFET 게이트에 램프(Ramp)하기 위해 NPN 트랜지스터의 베이스를 허용한다.

[그림 9] PFET 집적회로 Ⅱ


그림-10은 캐패시터를 통한 정압과 MOSFET 게이트 전압의 합성된 파형을 보여 준다. 이 회로 저 VG 은 FET의 더 낮은 R(DS)ON를 요구한다. 더 낮은 입력 전압은 원하는 범위의 동작으로 FET를 가동하지 않는다.

 

[그림-10] 전압 프로파일


그림-11은 이 회로는 약 0.3amps로부터 최대 전류를 보여준다. 전압이 캐패시터를 통해 증가하면 거의 리니어(linear) 하다. 0.9 밀리초 상승시간 동안 합성된 최대 전류는 1.3amps 공식 I = c ? dv/dt를 통해 수학적으로 확인된다.

 

[그림-11] 전압과 전류 프로파일

그림-12는 켰을 때 MOSFET의 게이트 전압이다.

 

[그림-12] 전압 프로파일


하나 더 회로 형상으로 드레인 보다는 전원단에 활용된 캐패시터를 탐구할 가치가 있다. 그림-13은 이 형상을 보여 준다. RC은 CR이 견딜 수 있도록 요구되고 그리고 스위치를 켰을 때 게이트 캐패시터은 방전된다. MOSFET은 VT(전압 드래스홀드)에서 스위치를 켜기 위해 동작한다. 따라서 어떤 전류가 CT에 위를 통과하기 전에 시간지연(time delay)이 있다.

[그림-13] PFET 집적회로 Ⅲ

t1=-RRCR1n(1-VT/(VSS-VGmax)
VGmax=(RR/RR+RC)×VSS
이것은 다음으로부터 뽑아 낸다.
VG=(VSS-VGmax)(1-e-t/(RRCR))
VGmax 자리에 VCRmax를 대체 할 수 있다.
VCRmax=(RC/(RR+RC))VSS

 

VT=1.5볼트, RR=100킬로오옴, CR=470nF, VSS=12볼트, RC=100㏀이라고 가정하면
VCRmax=100kohms/(100kohms+100kohms)(12) = 6volts
t1=(-100K)(470n)(1n(1-(1.5/6)))
=13.52mS


VG는 CR 충전시 떨어진다. 그리고 MOSFET은 VGS를 통해 약 3에서 4V 적용 시 포화영역으로
들어간다. 이때 탄탈륨 캐패시터는 완전히 충전된다.


t2=-RRCR1n(1-(VSAT/VCRmax)
VSAT=3volts라고 가정하면


t2=32.58ms

 

VCT를 위한 상승시간, t1, 따라서 32.58-13.52= 19.06ms이다.


최대 전류 I= C dv/dt
= CT×VSS/tr : CT=100uF이라 가정하면


=100u×12/19.06×10-3 =0.063amps


요구된 피크 전류로부터 CR를 계산하기 위해, 첫째 RC과 RR를 정한다.

예로서 RC=100kohms
그리고 RR=10kohms
VCRmax=(100k/(100k+10k))(Vss) = 10.9volts
I=CT×VSS/tr ; 예를 위해 1amps가 필요하다.


=100u×12/tr
tr=1.2ms
=-RRCR[1n(1-VSAT/VCRmax)-1n(1-VT/VCRmax)]


두 번째 파트의 균등 1n(1-VSAT/VCRmax)-1n(1-VT/VCRmax)은 각 MOSFET 형태의 상수를 나타낸다.
이 경우에는 -0.174V 이다.
tr=0.174RRCR
1.2m=0.174×10k CR
CR=689㎋


가장 가까운 표준특성은 680㎋ 이다.


그림 14에서 보여준 NPN 트랜지스터는 부가하여 전원공급장치의 on /off 신호를 공급한다.

 

[그림-14] 스위치를 포함한 PFET 집적회로 Ⅲ


그러므로 스위치로서 P-채널 MOSFET를 활용하여 단순한 집적회로를 콘트롤한다. 우리는 응답스텝작용을 제거함으로서 돌입전류를 효과적으로 줄인다. 저 RON MOSFET의 여러 제조사는 요약하여 제공한다. 신모델과 생산라인은 새롭게 하기 위해 제작자는 선택하고 점검하여 정규적으로 추가한다. 이것을 발표하는 동안에도 이들 P-채널MOSFETS은 비교적으로 싼 가격으로 탄탈륨 캐패시터 신뢰성 증가를 위해 공급되고 있다.

입력전압의 dv/dt/를 콘트롤링 하기 위한 다른 선택은 높은 부분의 MOSFET 드라이버를 사용하는 것이다. 이들 장치는 여러 다른 판매자에 의해 제작된다. 그러나 우리는 여기서 LTC115X WLQEKS의 리니어 기술에 초점을 맞춘다. 이들 MOSFETS은 요구하지 않는다, 또는 약간, 외부 부품의 사용법을. 각 장치는 저 RDS(on) N-채널 MOSFET 스위치를 사용한다.

완전하게 스위치를 향상하기 위해 충전 펌프를 사용함으로 전원공급전압는 극복되는 것보다는 게이트 전압을 더 높이기 위한 생산이 레벨 향상의 분명한 문제이다. 장치는 단일, 이중 그리고 4중의 패키지로 온다. 동작을 위한 일반 전압 범위는 2.7부터 18V 까지 이고 집단 선택된 장치에 의존한다.

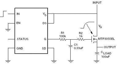
이들 장치는 dv/dt 콘트롤링에 의해 스위치를 켜는 동안 결함이 발생되는 것으로부터 전원공급장치를 예방할 것이다. 그림-15는 5V 전원단의 스위치를 켜는 콘트롤에 사용되어 지는 LTC1154를 보여준다. 예를 들면 100kohms 저항과 대략 1.5×10-4V/us의 MOSFET 게이트의 비틀어짐율(slew rate)을 0.33㎌ 캐패시터를 집적회로는 사용한다. 기동전류로 약 15㎃가 빠져나간다

[그림-15]

 

 

결 론(Conclusions)


요약하면 부품에 받아들여진 돌입전류의 크기는 저임피던스 회로에서 부품의 고유의 ESR에 의해 큰 부분이 콘트롤 된다. 저 ESR을 가진 캐패시터는 더 높은 ESR 부품보다 더 높은 스트레스 수준을 받기 쉽다. 탄탈 캐패시터의 회로 적용고장은 높은 dv/dt 또는 높은 돌입전류 두가지 항목으로 생긴다. 회로의 dv/dt 콘트롤링은 두가지 경우를 위해 저임피던스 회로에서 탄탈륨의 신뢰성을 증가시킨다. 신세대 P-채널 MOSFETS는 탄탈륨 캐패시터의 돌입전류 불량을 줄이는 것에 비용적으로 효과적인 해결책이다.

출처 : Neo가 사는 세상
글쓴이 : Neo 원글보기
메모 :